壹号娱乐APP

就业指导 目今位置: 首页 > 招生就业 > 就业指导 > 正文
【服务流程】结业生就业信息怎样上报???
宣布时间:2020-12-16

就业信息上报指南


No.1

登陆小程序



扫描下方二维码

登录“广东大学生就业创业”小程序


DECE2F8762E5E5599EFD10A61DB_1B9D3D2B_30CE


No.2

核对信息,,,审查结业去向



点击“就业创业信息”,,,核对个人信息是否准确。。然后点击审查“结业去向”。。


undefined


点击“就业创业信息”,,,核对个人信息是否准确。。然后点击审查“结业去向”。。通例就业去向分为:【签就业协议形式就业】也就是我们平时说的三方协议;;【签劳动条约形式就业】、【其他任命形式就业】。。


注:填报以上就业去向时需相对应的上传【最新版的就业协议】、【劳动条约】、【就业证实】作为附件!


其中结业去向包括以下14个选项。。各人照实填写就好啦。。


8289F2226151066E16312EC5508_14115EB8_41B4E



No.3

信息填写



信息填写。。差别的结业去向类型所需要填写的信息是差别的。。信息填写完毕后提交。。


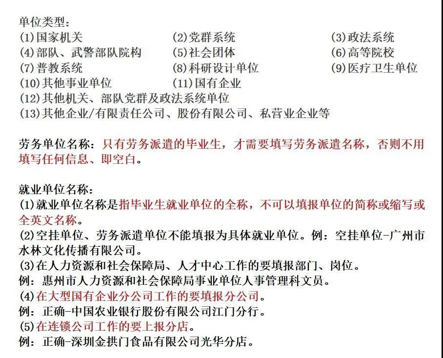
(1)通例类型所需要填的内容大同小异,,,以“签就业协议形式就业”为例所需要的填写的内容如下图所示。。


9DDC3749A410110FBF21E89FDF5_02E55FB4_1BC9A



凭证下面的指引来填写就行了,,,遇到不相识的信息可以在相关网站盘问一下或者咨询一下HR小姐姐(小哥哥)。。


undefined



以上是通例类型所需要填写的所有信息,,,各人比照上表凭证自己的现真相形举行填写就好。。填写完毕后提交~


(2)特殊类型就业信息种类较量多,,,接下来就以“境内升学”、“出国留学”和“三支一扶”为例,,,详细说说填写注重事项。。


①境内升学


148AB2FC18D995936EFA6E59AFA_02E8EECC_637E



填写注重事项:


37E3E8F73704E6AC360E90AA1EB_47BCDA9F_F0DF



②出国留学


B864F5CA5668F5C2B4647E4D511_753E49C1_11901



填写注重事项:


undefined



③三支一扶


9C9795869A7CED75FF803648779_3306D100_1CC1A



填写注重事项:


6BE86922205ED76A335CCFF3F4F_1F4FE27B_12E57


以上就是“境内升学”、“出国留学”以及“三支一扶”的填写指引啦。。填写完毕后提交信息。。


No.4

检审核对提交信息



信息提交后,,,会弹出核对页面,,,请务必仔细检审核对个人信息哦~ 检查完毕后确认提交就业信息。。


350A082ED82EB1C6BADFC97F930_AE34FC6F_B9C3

6949A83EC0C6C6449A1B9DEDFB8_DE543D3B_DC35



为了确保信息提交乐成,,,各人在提交就业信息后,,,可以从最最先的界面点击就业创业信息,,,看到提交状态酿成院系待审就可以啦~




到这里就业信息上报就完成了。。