Ò»¡¢¡¢Ñ§Ð£¼ò¿ö
Ò¼ºÅÓéÀÖAPPÊÇÓɹ㶫ʡÈËÃñÕþ¸®ÓÚ1985ÄêÉèÁ¢µÄÒÔ¹¤¿ÆÎªÖ÷µÄ×ÛºÏÐÔ¹«°ì¸ßµÈѧУ£¬¾ßÓÐÎüÊÕ¸Û°Ą̈ÇÈѧÉú¡¢¡¢¹ú¼ÊѧÉú×ʸñºÍÍÆ¼öÓÅÒìÓ¦½ì±¾¿Æ½áÒµÉúÃâÊÔ¹¥¶ÁÑо¿Éú×ʸñ£¬ÏÖΪ²©Ê¿Ñ§Î»ÊÚÓèÁ¢ÏÉ赥λºÍ¹ã¶«Ê¡¸ßˮƽÀí¹¤¿Æ´óѧ½¨Éè¸ßУ¡£¡£¡£
ѧУλÓÚÔÁ¸Û°Ä´óÍåÇøÖ÷Òª½Úµã³ÇÊС¢¡¢¡°ÖйúµÚÒ»ÇÈÏ硱¡ª¡ª¹ã¶«Ê¡½ÃÅÊУ¬Õ¼µØÃæ»ý1000ÓàĶ£¬°ìѧÌõ¼þÓÅÒì¡£¡£¡£Ñ§Ð£ÃæÏòÌìÏÂ24¸öÊ¡¡¢¡¢×ÔÖÎÇø¡¢¡¢Ö±Ï½ÊÐÕÐÊÕ±¾¿ÆÑ§Éú£¬ÃæÏòº£ÄÚÍâÕÐÊÕ˶ʿÑо¿Éú¡£¡£¡£ÏÖÓÐÖÖÖÖÔÚ¼®Ñ§Éú2.2ÍòÓàÈË£¬ÆäÖÐÕûÈÕÖÆ±¾¿ÆÉú1.8ÍòÓàÈË£¬Ë¶Ê¿Ñо¿Éú1400ÓàÈË¡£¡£¡£ÏÖÓÐרÈÎÎ÷ϯ1200ÓàÈË£¬ÆäÖоßÓв©Ê¿Ñ§Î»Î÷ϯռ57%£»£»ÓµÓйú¼Ò¼¶¡¢¡¢Ê¡¼¶¸ßÌõÀíÈ˲Å30ÈË£»£»12ÈË´ÎÈëÑ¡2024ÄêÈ«Çòǰ2%¶¥¼â¿ÆÑ§¼Ò¡£¡£¡£
ÏÖÔÚ£¬Ò¼ºÅÓéÀÖAPP궨×ÜÊé¼Ç¸³ÓèÔÁ¸Û°Ä´óÍåÇø¡°Ò»µãÁ½µØ¡±È«Ð¶¨Î»£¬½ô¿Û¡°Í¹ÏÔÇÈÐ£ÌØÉ«£¬Íƽø¡®ÇÈ¡¯Å侰ϵĸßˮƽ¿ª·Å°ìѧÌåÖÆ»úÖÆË¢Ð¡±Óë¡°ÃæÏò¹ú¼ÒÕ½ÂÔ£¬×Ô¶¯·þÎñÔÁ¸Û°Ä´óÍåÇø¸ßÖÊÁ¿¿ªÕ¹¡±Á½ÌõÖ÷Ïߣ¬Íƶ¯Ñ§Ð£¸ßÖÊÁ¿¿ªÕ¹£¬Ñ§Ð£¿ªÕ¹½øÈë¿ì³µµÀ¡£¡£¡£
¶þ¡¢¡¢ÇøÓò¹ú±ðѧѧ¿Æ½¨Éè¼ò½é
Ò¼ºÅÓéÀÖAPPÇøÓò¹ú±ðѧµÄѧ¿Æ»ù´¡ÊÇÐÂÐ˽»Ö¯Ñ§¿Æ¡°ÇÈÏçÎÄ»¯ÓëÒŲú¡±£¨ÒÀÍÐÀúʷѧ£©ÓëÍâ½»²¿¡¢¡¢Ó¦¼±ÖÎÀí²¿¡¢¡¢×ÔÈ»×ÊÔ´²¿ºÍ¹ã¶«Ê¡Õþ¸®ÔÚÒ¼ºÅÓéÀÖAPPÉèÁ¢µÄ¹ú¼Ò¼¶Æ½Ì¨¡°Öйú¡ªÌ«Æ½Ñ󵺹ú·ÀÔÖ¼õÔÖÏàÖúÖÐÐÄ¡±¡£¡£¡£
1994Äê5ÔÂ4ÈÕ£¬Ò¼ºÅÓéÀÖAPP³ÉÁ¢¡°ÎåÒØÎÄ»¯Ó뻪ÇÈÑо¿ÊÒ¡±£»£»2012Ä꣬¡°ÇÈÏçÎÄ»¯ÓëÒŲú¡±¾ºÕùÐÔÈëÑ¡¹ã¶«Ê¡Öصãѧ¿Æ£¬2018ÄêÈëÑ¡¹ã¶«Ê¡Öé½Ñ§ÕßÉè¸Úѧ¿Æ£¬ÊÇÌìÏÂÉæÇÈѧ¿ÆÖÐΨһµÄÐÂÐ˽»Ö¯Ñ§¿Æ¡£¡£¡£¸Ãѧ¿ÆÒÀÍжþ¼¶ÊµÌå¿ÆÑлú¹¹¡°¹ã¶«ÇÈÏçÎÄ»¯Ñо¿Ôº¡±£¬ÏÖÔÚÓµÓÐÖйúÇÈÁª¡°Öйú»ªÇÈÎÄ»¯¹ú¼Ê½»Á÷»ùµØ¡±¡¢¡¢¹ã¶«Ê¡ÈËÎÄÉç¿ÆÖØµãÑо¿»ùµØ¡¢¡¢¹ã¶«Ê¡µØ·½ÎÄ»¯£¨»ªÇÈÎÄ»¯£©Ñо¿»ùµØ¡¢¡¢¹ã¶«Ê¡ÐͬÁ¢Ò쿪չÖÐÐÄ¡¢¡¢¹ã¶«Ê¡·ÇÎïÖÊÎÄ»¯Ñо¿»ùµØ¡¢¡¢¹ã¶«Ê¡ÁëÄÏÎÄ»¯Ñо¿»ùµØµÈÊ¡²¿¼¶¿ÆÑÐÆ½Ì¨¡£¡£¡£ºã¾ÃÒÔÀ´£¬Ò¼ºÅÓéÀÖAPPÒÔÉæÇÈÒŲúΪ½¹µã¿ªÕ¹»ªÇÈ»ªÈËÓëÖÐÍâÎÄ»¯½»Á÷ΪÖ÷ÌâµÄÇøÓò¹ú±ðÑо¿£¬ÊÇ¡°¿ªÆ½µïÂ¥ÓëÐæÂ䡱É걨ÌìÏÂÎÄ»¯ÒŲú¡¢¡¢¡°ÇÈÅúµµ°¸¡ª¡ªÍâÑó»ªÇÈÒøÐÅ¡±É걨ÌìÏÂÓ°ÏóÒŲúÊ×ϯר¼Òµ¥Î»£¬ÓëÖÐɽ´óѧ¡¢¡¢ôßÄÏ´óѧ²¢ÁÐΪʡÕþ¸®ÖØ´óÎÄ»¯¹¤³Ì¡¶¹ã¶«»ªÇÈÊ·¡·Ö÷±àµ¥Î»¡£¡£¡£2009ÄêÒÔÀ´£¬ÉæÇÈ¿ÆÑÐЧ¹ûÈÙ»ñÊ¡ÕÜѧÉç»á¿ÆÑ§ÓÅÒìЧ¹ûÒ»µÈ½±2Ïî¡¢¡¢¶þµÈ½±2Ïî¡¢¡¢ÈýµÈ½±3ÏÔÚͬÀàԺУÖÐλ¾Óǰé¡£¡£¡£
2023Äê2Ô£¬ÎªÖ§³ÖÖйú¡ªÌ«Æ½Ñ󵺹ú·ÀÔÖ¼õÔÖÏàÖúÖÐÐĽ¨É裬ѧУרÃųÉÁ¢ÊµÌåÑо¿»ú¹¹¡°Ò¼ºÅÓéÀÖAPP̫ƽÑ󵺹úÑо¿Ôº¡±£¬Æð¾¢¿ªÕ¹Ì«Æ½Ñ󵺹úÑо¿£¬Îª¹¹½¨Ô½·¢Ï¸ÃܵÄÖйú¡ªÌ«Æ½Ñ󵺹úÔËÆøÅäºÏÌåТ˳ʵÁ¦¡£¡£¡£
Ò¼ºÅÓéÀÖAPPÔÚ½ü40Äê°ìѧÀú³ÌÖУ¬»ýµíÁË¡°ÇÈУµ×É«¡±£¬»ýÀÛÁË¡°ÇÈÎÄ»¯¡±Ñо¿ÓÅÊÆ£¬ÐγÉÁË¡°ÐÂÎĿơ±¿ªÕ¹µÄÌØÉ«ºÍ»ù´¡¡£¡£¡£ÃæÏòÐÂʱ´ú£¬Ñ§Ð£ÒÔÐÂÐ˽»Ö¯Ñ§¿Æ¡°ÇøÓò¹ú±ðѧ¡±Ñ§¿Æ½¨ÉèΪǣÒý£¬ÕûºÏȫУÎÄ¿Æ×ÊÔ´£¬Ê©Õ¹µØ´¦ÔÁ¸Û°Ä´óÍåÇø½Úµã³ÇÊкÍÁªÍ¨ÌìϵÄÖøÃûÇÈÏç×ÊÔ´Á½´óÓÅÊÆ£¬Æð¾¢½¨ÉèÇÈÌØÉ«ÏÊÃ÷µÄÐÂÎĿƣ¬×Ô¶¯·þÎñ¹ú¼ÒÕ½ÂÔ¡£¡£¡£
ȺӢÜöÝÍÕ¹·ç·¶£¬ÎåÒØÌÚ·ÉÀµ¿¡ÏÍ¡£¡£¡£»£½Ó´ý¾ßÓÐŨÓô¼Ò¹úÇ黳¡¢¡¢ÊÂÒµÇ黳µÄ²Å¿¡ÏÍÄܼÓÃËÒ¼ºÅÓéÀÖAPPÇøÓò¹ú±ðѧѧ¿Æ½¨Éè¸÷ÈËÍ¥£¡£¡
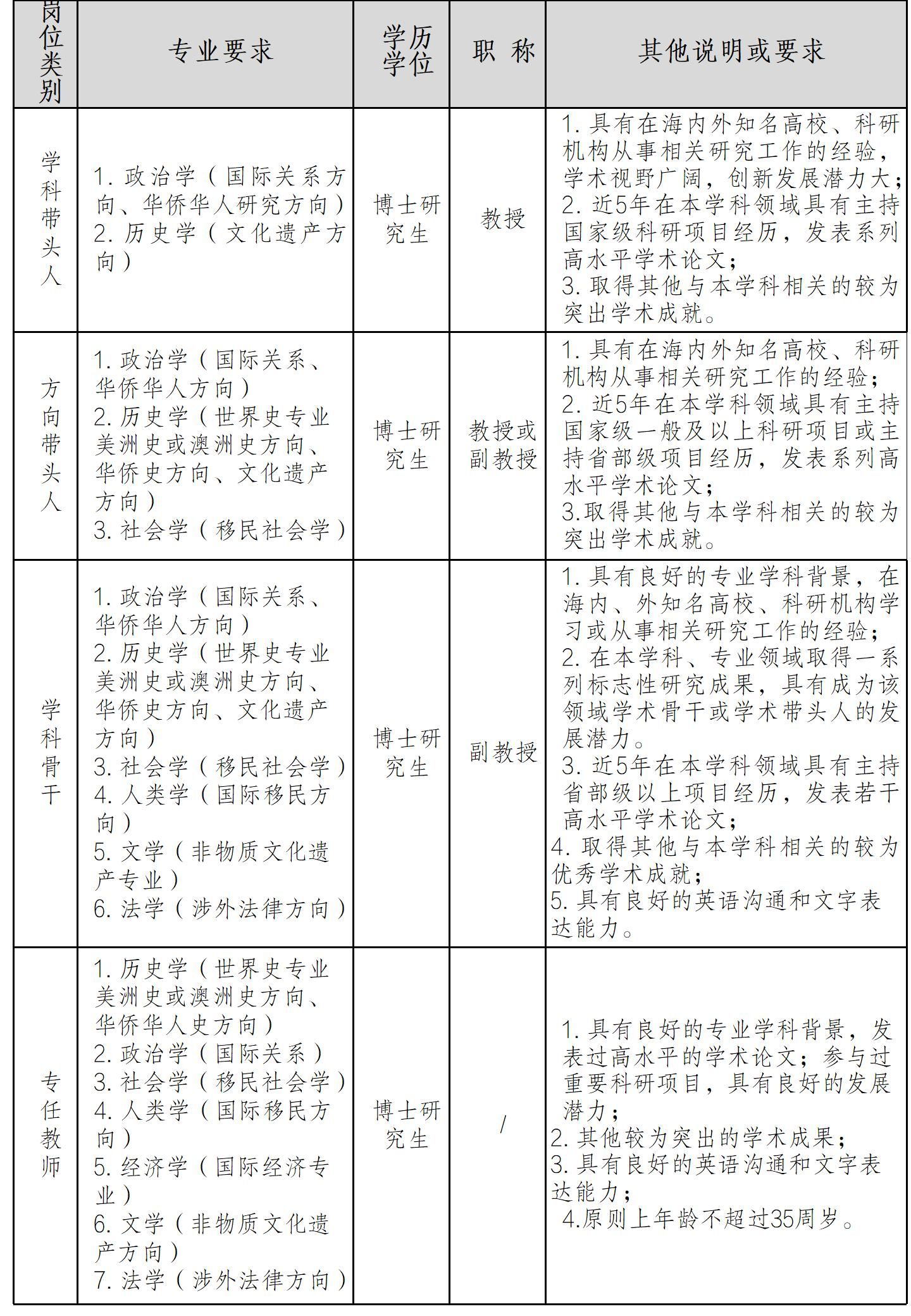
Èý¡¢¡¢È˲ÅÒý½øÐèÇó

ËÄ¡¢¡¢È˲ÅÖֱ𼰴ýÓö

£¨Ò»£©ÇкϽÃÅÊÐÈ˲ÅÕþ²ß¹æÄ£µÄÖ°Ô±£¬Í¬Ê±ÏíÊܽÃÅÊа²¾Ó½òÌù¡¢¡¢ÉúÑĽòÌù¡¢¡¢×ÓÅ®Èëѧ¡¢¡¢Åäż°²¶ÙµÈÏà¹ØÕþ²ß¸£Àû¡£¡£¡£
£¨¶þ£©Òý½øµÄ²©Ê¿»ò¾ßÓи±¸ß£¨º¬£©ÒÔÉÏÖ°³ÆÖ°Ô±£¬Æ¾Ö¤Ïà¹ØÕþ²ßÏíÊÜÊÂÒµµ¥Î»ÔÚ±à´ýÓö¡£¡£¡£
Îå¡¢¡¢ÁªÏµ·½Ê½
£¨Ò»£©ÈËÁ¦×ÊÔ´ÖÎÀí´¦
ÕÐÆ¸ÓÊÏ䣺£ºwyuszczp@163.com
ÁªÏµ·½Ê½£º£ºÂ¬ÏÈÉú£¬0750-3296091
£¨¶þ£©¹ã¶«ÇÈÏçÎÄ»¯Ñо¿Ôº
ÕÐÆ¸ÓÊÏ䣺£ºwyuqxwh@163.com
ÁªÏµ·½Ê½£º£ºÎâÏÈÉú£¬0750-3299241