¸÷Ôº£¨Ïµ¡¢²¿£©£º£º
Ϊ¹á³¹Âäʵ¡¶¹úÎñÔº¹ØÓÚÔöÇ¿Î÷ϯ²½¶Ó½¨ÉèµÄÒâ¼û¡·ºÍ¡¶½ÌÓý²¿¹ØÓÚÖÜÈ«Ìá¸ß¸ßµÈ½ÌÓýÖÊÁ¿µÄÈô¸ÉÒâ¼û¡·¾«Éñ£¬£¬£¬Íƶ¯¸ßУÎ÷ϯרҵ¿ªÕ¹ºÍ½ÌѧÄÜÁ¦ÌáÉý£¬£¬£¬Ôö½øÐÅÏ¢ÊÖÒÕÓëѧ¿Æ½ÌѧÈںϣ¬£¬£¬Ìá¸ßÒ»ÏßʦÉúµÄ΢¿ÎÉè¼ÆÓëÖÆ×÷ÄÜÁ¦£¬£¬£¬ÓªÔì¶àÔª¡¢¿ª·Å¡¢ÐͬÓëÁ¢ÒìµÄÐÅÏ¢»¯Ó¦ÓÃÇéÐΣ¬£¬£¬Ôö½ø½ÌÓëѧ·½Ê½µÄÉî¶ÈÀå¸ï£¬£¬£¬ÌáÉý½ÌÓý½ÌѧÖÊÁ¿ÓëÐ§Òæ£¬£¬£¬Î÷ϯ½Ìѧ¿ªÕ¹ÖÐÐ͍ÓÚ2015Äê6ÔÂÆô¶¯ÎÒУ΢¿Î½Ìѧ½ÇÖð¡£ÏÖ½«ÓйØÊÂÒË֪ͨÈçÏ£º£º
1¡¢½ÇÖð³ÌÐò
Î÷ϯ¿Éͨ¹ýѧԺѡ°ÎÍÆ¼öºÍ¸öÈ˱¨ÃûÁ½ÖÖ·½Ê½²ÎÈü¡£½ÇÖð·ÖÔ¤Èü¡¢ºÍ¾öÈüÁ½¸ö½×¶Î£º£º
(1)Ô¤Èü½×¶Î£º£º2015Äê6ÔÂ15ÈÕÖÁ2015Äê10ÔÂ15ÈÕΪ²ÎÈüÑ¡ÊÖ²ÎÈü×÷Æ·ÖÆ×÷ʱ¼ä¡£¸÷Ժϵ¿Éͨ¹ý×éÖ¯ÆÀÑ¡ÍÆ¼ö²ÎÈüÎ÷ϯ£¬£¬£¬Ã¿¸öѧԺ¿ÉÍÆ¼öÃû¶îΪ1-3Ãû£¬£¬£¬¾×¨¼ÒÆÀÉóÑ¡³öÓÅʤÕß½øÈë¾öÈü¡£
(2)¾öÈü½×¶Î£º£º2015Äê10ÔÂÏÂÑ®ÖÁ11ÔÂβΪ¾öÈüÆÀѡʱ¼ä¡£Î÷ϯ½Ìѧ¿ªÕ¹ÖÐÐĽ«×é֯ר¼ÒÆÀÑ¡³ö½±Ï£¬£¬²¢ÍƼö¼ÓÈë¡°¹ã¶«Ê¡¸ßУ΢¿Î½Ìѧ´óÈü¡±¡£
2.²ÎÈüÒªÇó
°æÈ¨£º£º²ÎÈü×÷Æ·Ó¦ÇкϹú¼ÒÖ´ÂÉÀýÔòÒªÇ󣬣¬£¬Ñ¡Ìâ½ôÌù½ÌÓý½ÌѧÏÖʵ£¬£¬£¬Ö÷ÌâÁ¢ÒâÏÊÃ÷£¬£¬£¬ÄÚÈÝ¿µ½¡¸»ÓÐʱ´úÐÔ£»²ÎÈüÕßÓ¦¶Ô×÷Æ·ÓµÓÐÖø×÷Ȩ£¬£¬£¬²»µÃ´ÓËû´¦ØâÇÔ¡¢×ªÔØ¡£
¾Û½¹£º£ºÎ¢¿ÎµÄʱ¼ä¿ØÖÆÔÚ10·ÖÖÓÒÔÄÚ£¬£¬£¬Ö»½²ÊöÒ»¸ö½Ìѧ֪ʶµã£¬£¬£¬Õâ¸ö֪ʶµãÊÇÕë¶ÔѧÉúѧϰʱµÄÖØµã¡¢Äѵ㡢¿¼µã»òÒ×´íµã£¬£¬£¬²¢¾ßÓнϴóµÄ½ÌÓý½Ìѧ¼ÛÖµ¡£
¹æ·¶£º£ºÓù淶ѧÊõÓÃÓ£¬£¬±íÊöÇåÎú¡¢ÓÐÌõÀí¡£»ÃæºÏÀí½á¹¹£¬£¬£¬³ÉÏñÇåÎú£¬£¬£¬ÎÞÖÊÁ¿È±ÏÝ¡£
ÅÄÉã¼Ïñʱ¿É½ÓÄɼÆÁÈí¼þ¡¢ÊÖд°å¡¢µç×Ó°×°å¡¢Pad¡¢ÊÖ»ú¡¢¸ßÇå»òDVÉãÏñ»ú¡¢ÊýÂëÏà»úµÈ¶àÖÖÊÕÂÞ×°±¸£¬£¬£¬²¢¶ÔÅÄÉãµ½µÄÊÓÆµ¾ÙÐб༣¬£¬£¬ÏêϸҪÇóÈçÏ£º£º
·Ö±æÂÊ£º£ºÎª1024¡Á768 ÏñËØ£»
ʱ ³¤£º£ºÇë¿ØÖÆÔÚ10·ÖÖÓÖ®ÄÚ£»
ÎÄ ×Ö£º£ºÎ¢ÊÓÆµÖеÄÎÄ×ÖÒª¼òÆÓ¡¢Ã÷Îú£¬£¬£¬Ã¿ÆÁÎÄ×Ö²»ÒªÌ«¶à£¬£¬£¬×ÖºÅÊÊÖУ»ÓÐÆ¬Í·Æ¬Î²£¬£¬£¬Ö÷Òª½Ìѧ»·½ÚÓÐ×ÖÄ»ÌáÐÑ£»
Éù Òô£º£ºÉùÒôÇåÎú£¬£¬£¬ÉùÒôÓë»Ãæ¼á³ÖÓÅÒìµÄͬ²½¡£ÎÞÔÓÒô¡¢ÔëÒô£»
±³ ¾°£º£ºÅä¾°¾«Á·£»
Í· Ïñ£º£º¿ÉÒÔÑ¡Ôñ·ÅÖÃÎ÷ϯͷÏñ£¬£¬£¬ÒÔ²»Ó°ÏìÖ÷ÌåÄÚÈݳÊÏÖΪºÃ¡£Í·Ïñ¹¹Í¼ÒªÁôÌ죬£¬£¬¾ÓÖУ¬£¬£¬¹âÏߺÏÊÊ£¬£¬£¬ÎÞÒõÓ°£»
ÎļþÃûÌ㺣ºËùÓÐ×÷Æ·¾ùת»¯ÎªMP4ÃûÌ㬣¬£¬ÇëÎðÉÏ´«ÔʼÎļþ£»
ÎļþÃüÃû£º£ºËùÔÚѧԺ+Î÷ϯÐÕÃû+ѧ¿Æ+ÊÚ¿ÎÄê¼¶+Ö÷ÌâÃû³Æ£»
3.ÃãÀøÖÆ×÷רÌâ΢¿Î£¨³Ì£©
ΪÔö½øÎ¢¿ÎϵÁл¯¡¢×¨Ì⻯¿ªÕ¹£¬£¬£¬Öª×ã½ÌѧµÄÏÖʵÐèÒª£¬£¬£¬ÌØÊâÃãÀø²ÎÈüÕßÖÆ×÷רÌâ΢¿Î³Ì£¬£¬£¬ÏêϸҪÇóÈçÏ£º£º
£¨1£©Î§ÈÆÄ³¸öרÌâ¶øÉè¼ÆµÄרÌ⻯¡¢ÏµÁл¯µÄ΢¿Î£¨³Ì£©¡£
£¨2£©Ò»¸öרÌâ΢¿Î³ÌÓÉÒ»¸öÖ÷ÌâϵÄÈô¸É¸öµÄ΢¿Î×é³É£¬£¬£¬Ã¿¸ö΢¿ÎµÄʱ¼ä²»Áè¼Ý10·ÖÖÓ¡£
4.±¨ËÍÖÊÁÏÒªÇó
£¨1£©×÷Æ·ÖÆ×÷ʱ¼ä¶ÎΪ6ÔÂ15¡ª9ÔÂ30£¬£¬£¬ÉÏ´«Ìύʱ¼äΪ10ÔÂ1ÈÕ¡ª15ÈÕ£¬£¬£¬×èֹʱ¼ä£º£º2015Äê10ÔÂ15ÈÕ24£º£º00¡£
£¨2£©²ÎÈü×÷Æ·Ìá½»ÍøÕ¾ÓÚ9Ô·ÝÁíÐÐ֪ͨ¡£
5.½±ÏîÉèÖÃ
±¾´Î´óÈü·ÖÎĿơ¢Àí¿ÆÁ½×é¾ÙÐУ¬£¬£¬¸÷×é±ð·ÖÉèÒ»¡¢¶þ¡¢ÈýµÈ½±¼°ÓÅÒì½±£»±íÑïÆð¾¢¼ÓÈë±¾´Î»î¶¯µÄÎ÷ϯ¡£
6.×¢ÖØÊÂÏî
£¨1£©Ã¿Î»²ÎÈüÎ÷ϯÌá½»²ÎÈü×÷Æ·ÊýÄ¿ÏÞΪ1¼þ¡£
£¨2£©²ÎÑ¡×÷Æ·ÐëÊÇ×÷Õß×Ô¼ºÔ´´£¬£¬£¬²»µÃØâÇÔËûÈË×÷Æ·£¬£¬£¬Ëðº¦ËûÈ˰æÈ¨¡£Èç·¢Ã÷ØâÇÔÕ÷ÏóÒÔ¼°·´¶¯ÐÔ¡¢Ãô¸ÐÐÔÎÊÌ⣬£¬£¬×÷·Ï²ÎÆÀ×ʸñ£¬£¬£¬²¢×ª´ïÆ·ÆÀ¡£
£¨3£©²ÎÈüÕßÏíÓÐ×÷Æ·µÄÖø×÷Ȩ£¬£¬£¬ÐëÔÞ³ÉÊÚȨÎ÷ϯ½Ìѧ¿ªÕ¹ÖÐÐÄÏíÓÐÍøÂçÈö²¥È¨£¬£¬£¬ËùÓвÎÈü×÷Æ·ÏòÉç»áÃâ·Ñ¿ª·Å¡£
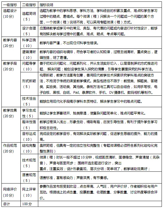
7.΢¿Î£¨³Ì£©ÆÀÑ¡±ê×¼

8¡¢ÁªÏµ·½Ê½
ÈüÊÂÁªÏµÈË£º£ºÎ÷ϯ½Ìѧ¿ªÕ¹ÖÐÐÄ Ñî»ÛÃô µç»°£º£º3296541
½ÇÖð½«×ñÕÕ¹«Õý¡¢¹«Õý¡¢¹«¿ªÔÔò£¬£¬£¬×é֯ר¼Ò¶ÔÑ¡ÊÖ¼°Æä×÷Æ·¾ÙÐÐÆÀÑ¡£¬£¬£¬¶Ô»ñ½±Ñ¡ÊÖ¼°ÓÅÒìÈüÊÂ×éÖ¯µ¥Î»ÓèÒÔ±íÑï¡£ÇëÓйص¥Î»ÈÏÕæ×éÖ¯£¬£¬£¬ÆÕ±é·¢¶¯£¬£¬£¬Æð¾¢ÎªÎ÷ϯ²ÎÈü´´Á¢Ìõ¼þ¡£