一、、、开展时间
2025 年 7 月 7 日- 12 日
二、、、 活动特色
u 拓展赴澳门交流研习平台,,,厚植内地学子家国情怀;
u 亲自感受澳门回归祖国后的历史性巨变,,,更多相识“一国两制”在澳门的乐成实践,,,更多明确“一国两制”与实现中华民族伟大再起中国梦的内在联系;
u 更好熟悉澳门在中国近现代走向天下中的奇异作用,,,以及对中西文化交流的增进作用;
u 更多知晓澳门基本法对坚持澳门昌盛稳固的包管作用,,,以及澳门经济制度对澳门工业开展的助推作用;
u 旅行基本纲纪念馆等爱国爱澳教育基地,,,更多感悟澳门与祖国细密相连的运气配合体关系;
u 感受澳门奇异魅力,,,鉴赏天下文化遗产和葡式气概修建以及本澳八景之一的 “黑沙踏浪”;
u 提升加入者的出行自理、、、自我治理、、、团队相助、、、视察思索等综合能力,,,增强投身强国建设的责任感和使命感;
u 相识澳门高等教育及体验澳门的大学生涯。。。
三、、、 工具
为内地高等院校的师生及有兴趣人士赴澳参营。。。
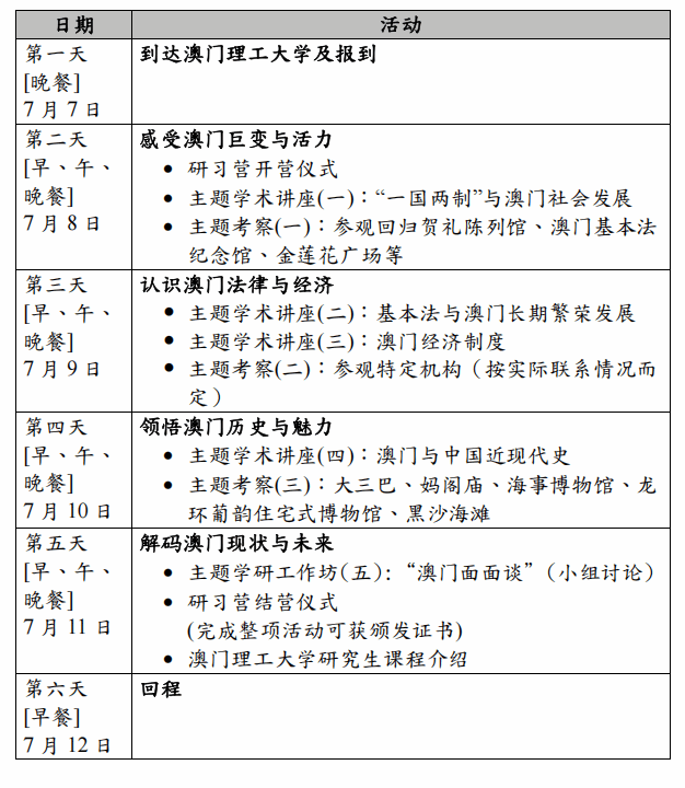
四、、、活动安排(若有微调,,,以现实安排为准)

五、、、活动用度及说明
1. 项目用度为澳门元 6,000.00/人,,,研习营报名日期由克日起至 2025年 5 月 15 日止,,,加入者须于收到缴费通知后两周内按澳门理工大学指定的方式付款。。。
2. 用度包括研习营主题讲座费、、、活动费、、、旅行费、、、在澳门研习时代住宿费(入住大学宿舍)、、、指定膳食、、、文化导赏、、、旅行活动涉及用车的大巴费。。。
3. 用度不包括来澳及离澳的跨境交通费、、、办理旅游证件及/或签证用度、、、旅游包管、、、自费活动以及个人消耗。。。因个人责任引致之损坏赔偿、、、因个人纠纷引致之责任及赔偿等一切开支由加入者自行承当。。。
六、、、报名方式及注重事项
1.报名者须先填写《壹号娱乐APP学生对外交流项目申请表》,,,并提交至学校港澳台事务办公室(南主楼617室)。。。
1.报名者须于5月15日前通过澳门理工大学网上报名系统提交报名表、、、身份证、、、有用学生证及旅游证件副本(有用期必需由出发日期起计最少尚有 6 个月)。。。
2.仅接受于 2025 年 7 月 6 日已年满 18 周岁人士报名。。。
3.加入者须自行办理旅游证件及/或签证手续、、、安排跨境交通、、、购置合适的旅游包管。。。
4.加入者入境澳门后自行前往澳门理工大学报到,,,离澳时自行前往出境口岸。。。
5.加入者在加入研习营时代必需注重个人行为/纪律,,,遵守澳门外地执法、、、澳门理工大学相关划定,,,并遵从事情职员的指引和安排;违规者将须承当有关责任。。。
6.因个人原因作废加入或中途退出者须以书面形式通知主理单位。。。所有已缴付用度一概不予退还,,,且不得转予他人或改作缴付其它项目之用。。。
7.主理单位保存对活动之修改、、、变换及作废的权力。。。
七、、、盘问及联络方式
详情可咨询:
1.壹号娱乐APP港澳台事务办公室 林先生:0750 3296190
2.澳门理工大学“一国两制”研究中心
https://www.mpu.edu.mo/zh/index.php
电话:(853)8399 8712/ 8399 8701
电邮:beupds@mpu.edu.mo