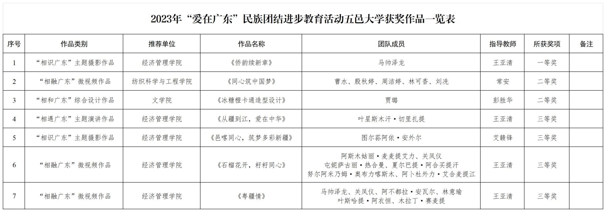
¿ËÈÕ£¬£¬£¬¹ã¶«Ê¡½ÌÓýÌüÐû²¼ÁË¡°Ï°½üƽ×ÜÊé¼ÇÓë´óѧÉúÔÚÒ»Æð¡±Ñ§Ï°·ÖÏí»î¶¯ôß 2023 Äê¡°Á¢Ö¾ÐÞÉí¡¤²©Ñ§¡¤±¨¹ú¡±Ö÷Ìâ½ÌÓýϵÁл»ñ½±Ð§¹û£¬£¬£¬ÓÉÎÒÐ£ÍÆ¼ö±¨Ë͵Ä11Ïî×÷Æ·ÔÚ´Ë´ÎϵÁлÖлñ½±£¬£¬£¬ÆäÖÐÒ»µÈ½±1Ïî¡¢¡¢¶þµÈ½±2Ïî¡¢¡¢ÈýµÈ½±8Ï£¬£¬Ñ§Ð£ÈÙ»ñÓÅÒì×éÖ¯½±¡£
ÔÚÉç»áʵ¼ù¼ÍʵÀà»ñ½±×÷Æ·ÖУ¬£¬£¬¡¶Æô³¬ÎÄ»¯£¬£¬£¬´«³ÐÓÐÎÒ¡·ÈÙ»ñȫʡ¶þµÈ½±£¬£¬£¬¡¶´òÔìÎÄÂÃÈÚºÏРIP£¬£¬£¬²ÁÁÁ¡°Æô³¬¼ÒÏ磬£¬£¬³ÂƤ֮Ï硱³ÇÊÐÊÖ´Ì¡·ÈÙ»ñȫʡÈýµÈ½±£»£»ÔÚ½²ÊöËжÁÀà»ñ½±×÷Æ·ÖУ¬£¬£¬¡¶¡°Ï硱Լ½ñÏÄ£¬£¬£¬·±ÐÇÖðÃΡ·ÈÙ»ñȫʡһµÈ½±£¬£¬£¬¡¶Çà´º·êÊ¢ÊÀ£¬£¬£¬·Ü¶·ÕýÆäʱ¡·ÈÙ»ñȫʡ¶þµÈ½±£¬£¬£¬¡¶ÉÁ¹âµÄÇà´º£¬£¬£¬·Ü¶·µÄ»ªÕ¡·ÈÙ»ñȫʡÈýµÈ½±£»£»ÔÚ¸èÇú´«³ªÀà»ñ½±×÷Æ·ÖУ¬£¬£¬¡¶ÎÒϲ»¶¡¤Ò¼ºÅÓéÀÖAPPÒ×°à¡·¡¶ÌìÒ«Öлª¡·¡¶Ðdz½´óº£¡£¡·ÈÙ»ñȫʡÈýµÈ½±£»£»ÔÚÖ÷ÌâÉãÓ°Àà»ñ½±×÷Æ·ÖУ¬£¬£¬¡¶Óú²Ä«¼ÜÆðÖÐÂíѧÉúÓÑÒêÇÅ¡·ÈÙ»ñȫʡÈýµÈ½±£»£»ÔÚ¹«Òæ¹ã¸æÀà»ñ½±×÷Æ·ÖУ¬£¬£¬¡¶Ç¿¹úÓÐÎÒ£¬£¬£¬Çà´ºÓÐΪ¡·ÈÙ»ñȫʡÈýµÈ½±£»£»ÔÚÊÂÇé°¸ÀýÀà»ñ½±×÷Æ·ÖУ¬£¬£¬¡¶ÖªÐкÏÒ»£¬£¬£¬¹¹½¨¡°ËÄάËÄÇý¶¯¡±Êµ¼ùÓýÈËÊÂÇéģʽ¡ª¡ªÒÔ¡°ºìÊ÷ÁÖ̼»ã¼°Ë®Éú̬µ÷ÑС±Éç»áʵ¼ùÏîÄ¿Àý¡·ÈÙ»ñȫʡÈýµÈ½±¡£

ΪÁË×öºÃ´Ë´Î×÷Æ·ÍÆ¼ö±¨ËÍÊÂÇ飬£¬£¬ÎÒУ¸ß¶ÈÖØÊÓ£¬£¬£¬Ôöǿͳ³ï£¬£¬£¬ÈÏÕæ×éÖ¯£¬£¬£¬µ³Î¯Ñ§ÉúÊÂÇ鲿¡¢¡¢µ³Î¯Ðû´«²¿ÁªºÏУÍÅί¡¢¡¢ÎÄѧԺ¡¢¡¢Í¨Ê¶½ÌÓýѧԺ¡¢¡¢ÔÖÇÄÜÖÆÔìѧ²¿¡¢¡¢ÒÕÊõÓëÉè¼ÆÑ§ÔºÅäºÏ¾ÙÐÐУÄÚÑ¡°ÎÈü£¬£¬£¬ÃæÏòȫУÕ÷¼¯×÷Æ·£¬£¬£¬×é֯ר¼ÒÆÀÉ󣬣¬£¬ÔñÓÅÍÆ¼ö³öÒ»ÅúÓÅÒì×÷Æ·¡£´Ë´Î»ñ½±ÊǶÔÎÒУѧÉúÍ·ÄÔÕþÖνÌÓýÊÂÇéµÄ¿Ï¶¨£¬£¬£¬Ò²ÊÇÎÒÐ£ÍøÂçÎÄ»¯¾«Æ·´òÔìµÄÓÖÒ»Éú¶¯ÌåÏÖ¡£
½ÓÏÂÀ´£¬£¬£¬µ³Î¯Ñ§ÉúÊÂÇ鲿½«¼ÌÐøÁ¬ÏµÐÂʱ´ú´óѧÉúµÄÍ·ÄÔÌØµãºÍÍ·ÄÔÕþÖνÌÓý¼ÍÂÉ£¬£¬£¬Î§ÈƸÃϵÁÐÖ÷Ìâ½ÌÓý»î¶¯£¬£¬£¬ÒÔϰ½üƽÐÂʱ´úÖйúÌØÉ«Éç»áÖ÷ÒåÍ·ÄÔÖý»êÓýÈË£¬£¬£¬¼á³Ö°Ñ¼ÛÖµÒýÁì¡¢¡¢¿ªÕ¹·þÎñºÍѧϰָµ¼ÏàÁ¬Ïµ£¬£¬£¬³ä·ÖÔËÓû¥ÁªÍøÊֶοª·¢Í·ÄÔÕþÖνÌÓýÐÂ;¾¶£¬£¬£¬½øÒ»²½¸»ºñУ԰ÎÄ»¯²úÆ·¹©Ó¦£¬£¬£¬ÖþÀÎÍ·ÄÔÕþÖνÌÓýÕ󵨣¬£¬£¬×ÅÁ¦ÌáÉýÍ·ÄÔÕþÖνÌÓýµÄÎüÒýÁ¦¡¢¡¢Õë¶ÔÐÔºÍʵЧÐÔ¡££¨ÎÄ/ͼ µ³Î¯Ñ§ÉúÊÂÇ鲿¡¢¡¢Ñ§Éú´¦£©